视频号官方账号
微信官方账号
今日头条官方账号
汽车人物头条账号

全国最新皮卡限行&解禁政策统计——陕/琼

  • 作者:
  • 来源:皮卡车市
  • 时间:2022-05-03
  • 浏览:7684

日前,皮卡车市对东北、华北、华中、华东及西北部分地区的最新皮卡限行和解禁政策进行了统计,本篇将继续统计陕西和海南的情况。


陕西


西安(存在限行区域和时段)

根据西安市现行货车管理措施规定,轻型汽油货车每日7-22时禁止驶入二环路(含)以内道路行驶;国五排放及以上柴油轻型货车每日7-21时禁止驶入三环路(含)以内道路行驶,国四排放柴油货车全天禁止驶入三环路以内;所有货车目前均禁止驶入绕城高速;新能源货车不限行。


图片


铜川(注册为轻型栏板式货车的皮卡不限行)

2021年6月,铜川市公安局交警支队发布《关于实施2021年城市道路交通管理便民利民措施的通告》,提出放宽配送货车通行条件,其中明确指出“皮卡车”在城市道路通行不受限制,但需要注意的是,皮卡需注册为轻型栏板式货车。


图片


宝鸡(不限行皮卡)

根据宝鸡现行货车管理措施规定,目前宝鸡轻型货车驶入限行路段需提前申请通行证,但针对总质量3吨以下货车则无需申领通行证,目前部分国产皮卡车总质量在3吨以下,严格来说属于无需申领通行证车辆范围,但同时也有部分车型总质量超过了3吨,因此出行时需注意相关信息。


图片


咸阳(存在限行区域和时段)

根据咸阳现行货车管理措施规定,凡注册登记使用性质为货运的载货汽车,全天24小时禁止驶入咸阳市主城区东风路—扶苏路(含)以西,文林路—文林路西延段(含)以南,城西快速干道以东,世纪大道蓝马转盘—世纪西路秦都桥南口什字(含)以北所有城市道路为禁行区域。


图片


渭南(不限行皮卡)

根据渭南现行货车管理措施规定,当地主要针对重中型货车、专项作业车、三轮汽车、拖拉机等车辆限行,轻型货车暂时只需遵守重污染天气时的临时尾号限行政策即可。


延安(存在限行区域和时段)

根据延安现行货车管理措施规定,设计皮卡的限行措施是每日7时-8时30分/17时-19时30分,未办理高峰期通行证的配送货车和其他货车,禁止驶入中心街、二道街、南大街、北大街、东大街等中心城区道路。


图片


汉中(存在限行区域和时段)

根据汉中现行货车管理措施规定,东起新民寺转盘以西,南起三号桥、天汉大桥、龙岗大桥以北,西起汉龙路以东,北起石马路以南为货车限行区域,驶入该路段的货车需办理通行证。


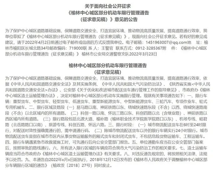
榆林(存在限行区域和时段)

根据榆林2018年发布的《关于调整榆林中心城区部分道路车辆限行区域的通告》显示,现行轻型货车管理办法为:早、中、晚高峰(每个工作日上下班前一小时至后一小时),禁止驶入环城北路(含)以南、神延铁路以东、绕城快速路东段(不含)以西、绕城快速路南段(不含)以北区域内的所有道路,榆林大道榆乌路路口以南路段,榆补路、榆西路绕城快速路以内路段,机场专线、包茂高速榆林北收费站引线路段,以及其他设有限行标志的路段。


图片


与此同时,榆林2022年3月又发布了新版《榆林中心城区部分机动车限行管理通告(征求意见稿)》,计划24小时禁止城市物流配送货车(在城市市区内从事货物运输服务的厢式货车和封闭式货车)以外的货车,驶入易马路以南、神延铁路以东、绕城快速路东段(不含)以西、绕城快速路南段(不含)以北区域内的所有道路;科创一路以南、怀远三路以东、科创四路以北(含继业路)、神延铁路以西区域内所有道路;北源大道、榆补路(榆林职业技术学院医学院路口以东)、机场专线、昭君路(北岳路路口以南)、旅游专线、科创五路、怀远六路。


图片


安康(不限行皮卡)

根据安康现行货车管理措施规定,当地轻型货车管理主要针对核载1.5吨以上车型设立,中国皮卡市场中所销售的产品其核载质量都不超过1.5吨,因此皮卡属于不限行行列。


图片


商洛(存在限行区域和时段)

根据商洛限行货车管理措施规定,每日7-20时禁止所有货运车辆、工程车辆、低速载货汽车驶入市区,具体限行区域为东龙山与江滨大道交汇处、构峪口与江滨大道交汇处、环北路以南(不包含环北路)、商鞅大道以北(不包含商鞅大道)。


海南


海口

禁限行时段:1.每日7:00至9:00, 16:30至19:30在限行区域内限制通行;

2.在24小时禁行路段禁止通行。

禁限行路段 :

轻型以下货车限行路段:东至滨江路(含),西至丽晶路、丘海大道(不含),南至椰海大道(不含),北至海岸线形成的闭合区域内所有道路,含海甸岛,不含海垦南路(椰海大道至保税区南门路段)。

轻型以下货车24小时禁行路段:

(一)滨江路全路段

(二)海秀快速路全路段

(三)长天路全路段

(四)国兴大道全路段

图片


三亚

每日早高峰7:00-9:00,晚高峰17:00-21:00禁止4.5吨(不含)以下载货汽车通行,其它时段允许通行。

型货车禁限行区域或路段:

区域一:凤凰路海虹路口起至下洋田全段及路网覆盖区域,御海路全段及路网覆盖区域,新城路全段及路网覆盖区域,三亚湾路全段及路网覆盖区域,光明路全段及路网覆盖区域,胜利路全段及路网覆盖区域,胜利路建港路口至建港路解放路口路段,解放路全段及路网覆盖区域,榆亚路解放路口至榆亚路狗岭路口路段及路网覆盖区域,狗岭路全段及路网覆盖区域,以上路网形成的交通闭合区域内所有主次干道、支路和胡同里巷均包含在限行范围内。

区域二:迎宾路学院路口至海月广场路段及路网覆盖区域,学院路迎宾路口至荔枝沟路路口路段及路网覆盖区域,荔枝沟路师部农场路口至凤凰路和金鸡岭路全段及路网覆盖区域,海螺一路全段及路网覆盖区域,以上路网形成的交通闭合区域内所有主次干道、支路和胡同里巷均包含在限行范围内。

区域三:育新路口凤凰路路口至育秀路口路段及路网覆盖区域,育秀路全段及路网覆盖区域,三亚动车站站前广场区域内所有道路,海润路凤凰路路口至高架桥路段及路网覆盖区域,以上路网形成的交通闭合区域内所有主次干道、支路和胡同里巷均包含在限行范围内。区域四:鹿回头片区内所有主、次干道,支路、胡同里巷所有道路。

图片


发表留言

姓名:
手机号:
立即提交

观点排行榜

一周热点新闻

企业电话
18196532187
微信公众号

电车评论公众号

企业微信

微信

返回顶部